Koziol团队发现AD关键“清障开关”:抑制它或可逆转认知缺陷 | Advanced Science
我们的大脑如同一座永不停歇的超级都市,神经元则是维持城市运转的核心“制造中心”。为了保证这些工厂的持续运行,线粒体——细胞的能量供应单元——必须源源不断地输送电力。然而,能量生产过程中难免产生老旧损耗。当这些“报废电池”(即功能失调的线粒体)未能被及时清理时,便会释放有害废物,最终导致神经元功能丧失乃至死亡——这正是阿尔茨海默病(AD)的关键病理环节之一。
2026年3月11日,北京脑科学与类脑研究所Magdalena J. Koziol团队在Advanced Science期刊在线发表了题为“ALKBH3 m1A Demethylase Deficiency Reduces Alzheimer’s Amyloid-β Pathology”的研究论文,首次揭示ALKBH3介导的m1A去甲基化酶功能缺陷能够显著减轻AD相关的淀粉样蛋白病理。

该研究显示,在AD患者及模型小鼠脑中,去甲基化酶ALKBH3的表达水平异常升高,进而特异性“擦除”线粒体自噬关键分子PINK1 mRNA上的m1A修饰位点。这一表观修饰的丢失直接阻碍了线粒体自噬过程,使受损线粒体在神经元内部大量堆积,继而引发神经结构损伤及认知能力下降。值得注意的是,降低ALKBH3的表达能够有效减少Aβ斑块沉积并逆转认知损伤。这一发现不仅揭示了RNA甲基化在神经退行性疾病中的调控新机制,也为AD的药物开发提供了具有潜力的新靶点。
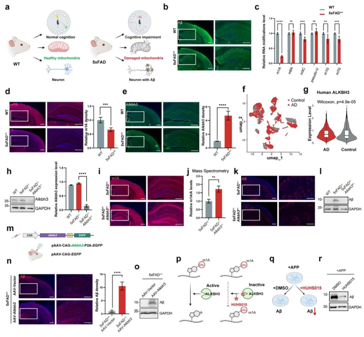
关键发现一:m1A修饰减少是AD脑中的早期事件,ALKBH3是“罪魁祸首”
研究发现,在AD小鼠和患者的核心记忆脑区——海马中,m1A修饰水平显著降低,而这一变化源于负责移除该修饰的酶ALKBH3的异常升高。无论是通过基因敲除手段抑制Alkbh3,还是使用其小分子抑制剂HUHS015干预,均能有效恢复m1A水平并显著减少病理性Aβ斑块。相反,若在脑中过表达Alkbh3,则会加剧病理进程。这表明,靶向抑制ALKBH3可能成为干预AD的全新策略。

图一 Alkbh3调节5xFAD小鼠海马中的m1A和Aβ
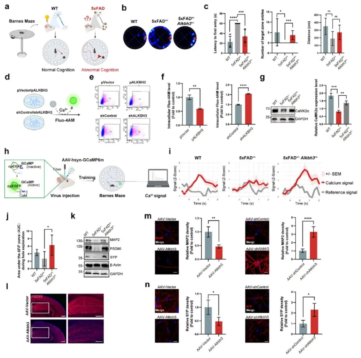
关键发现二:抑制ALKBH3可逆转空间记忆障碍并修复神经元钙稳态
行为学实验(巴恩斯迷宫)进一步证实,降低ALKBH3水平能够完全逆转AD模型小鼠的空间学习记忆缺陷。机制解析表明,ALKBH3在神经元中扮演着“钙信号门控”的角色:其异常升高会使钙信号传导受阻,而抑制该分子则能恢复海马区钙活动,并促进树突分支及突触结构的重建。也就是说,靶向ALKBH3不仅修复了神经元的信息传导通路(钙动力学),还强化了大脑的“结构硬件”(突触可塑性),从而实现认知功能的精准修复。

图二 ALKBH3缺失挽救了5xFAD小鼠的空间记忆障碍和钙稳态失调
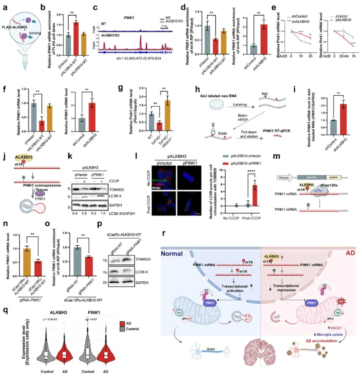
关键发现三:ALKBH3通过m1A修饰调控PINK1 mRNA稳定性,影响线粒体自噬
在揭示了下游病理变化之后,研究进一步溯源上游机制:ALKBH3如何调控线粒体自噬?实验表明,ALKBH3能够直接结合PINK1 mRNA并去除其m1A修饰,导致该转录本稳定性显著下降——相当于给PINK1下达了“快速降解”的指令,使其半衰期大幅缩短,最终导致PINK1蛋白匮乏。由于PINK1是启动线粒体自噬的核心因子,其缺失直接导致受损线粒体清除障碍、毒性累积。人类样本数据也证实了ALKBH3与PINK1表达之间的显著负相关。这一发现将RNA表观调控与线粒体功能障碍直接联系起来,提示通过保护PINK1 mRNA的m1A修饰或抑制ALKBH3活性,可能重启大脑的“清洁系统”,对抗神经退行性进程。

图三 ALKBH3通过依赖m1A的mRNA修饰调控PINK1
总结与展望
综上所述,ALKBH3-m1A-PINK1调控轴不仅是线粒体功能障碍的早期生物标志物,更是一个极具前景的药物干预靶点。此外,初步数据显示ALKBH3可能还参与Tau蛋白磷酸化调控,暗示其在更广泛的AD病理级联反应中扮演重要角色。该研究为理解阿尔茨海默病的表观转录组调控机制提供了新视角,也为靶向ALKBH3的干预策略奠定了坚实的理论基础。
论文信息
北京脑科学与类脑研究所博士后李悦洋博士和博士生于思飞为论文共同第一作者,北京脑科学与类脑研究所Magdalena Koziol研究员为本文的通讯作者。感谢石杨, Jun-An Chen, 伊成器, Can Aztekin and Yuval Rinkevich教授的宝贵建议。本研究获得北京脑科学与类脑研究所(CIBR)核心资助、中国医学科学院医学科学创新基金、北京市自然科学基金及北京市博士后研究基金资助。



