罗敏敏团队/林睿团队合作开发神经元高亮标记技术LINCS,构建新一代单神经元重构平台 | Neuron
哺乳动物大脑是由海量异质性神经元相互连接构成的复杂网络。要解析其组织规则与功能连接,必须进行高分辨率神经元重构。基于电子显微镜(EM)的方法已在小型模式生物(如果蝇、线虫)中取得了较完整的突触级连接组解析成果1,2。然而,由于其极高的技术复杂度和处理哺乳动物(如小鼠)完整大脑等大型组织所产生的海量数据规模,这一方法仍面临巨大挑战。因此,在介观层面(mesoscale,即细胞水平)实现神经系统精准重构,是目前解析大型复杂神经网络的最可行且最具前景的途径。
当前,介观层面的单神经元重构主要依赖荧光蛋白标记结合切片式亚微米级光学成像。此方案虽然已较为成熟,但仍受限于冗长的样品制备与成像周期,以及对定制化成像设备的需求。
近年来,组织透明化技术与光片显微镜成像的快速发展为解决这些难题带来了希望;然而,真正应用于实现单神经元精度重构仍需克服关键技术障碍:透明化过程常导致现有荧光蛋白标记淬灭;替代的信号放大方法(如抗体染色)则存在组织穿透力弱、耗时久或信号强度不足等局限;同时,获得理想的单神经元数据还需要开发可控的稀疏标记策略。综合这些挑战,领域内亟需开发一种高效、可扩展、且能与主流成像及透明化技术兼容的新型标记方法。

2025年9月18日,北京生命科学研究所/清华大学生物医学交叉研究院林睿实验室与北京脑科学与类脑研究所罗敏敏实验室在Neuron期刊在线发表了题为“Ultrabright Chemical Labeling Enables Rapid Neural Connectivity Profiling in Large Tissue Samples“的NeuroResource文章,提出了一种高亮的小鼠全脑/全身神经元快速化学荧光标记方法LINCS(Labeling Individual Neurons with Chemical dyes and Controllable Sparseness)。该方法兼容组织透明化方法与光片显微成像技术,并简化了样本制备流程,实现快速、高亮且均匀的标记。同时,该研究开发了稳定稀疏度的神经元稀疏标记策略,通过将LINCS与不同的稀疏标记策略结合,建立了新一代基于光片显微成像的全脑单神经元重构方案。
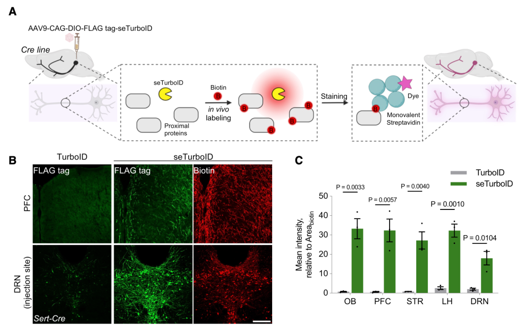
LINCS 利用邻近标记(proximity labeling)方法,通过结合Cre依赖型AAV与特定Cre转基因小鼠品系在神经元中表达可溶性增强型工程化生物素连接酶(solubility-enhanced TurboID, seTurboID),并为小鼠提供生物素饮水。生物素扩散入细胞后被seTurboID催化,共价标记至胞内蛋白,完成神经元的高效在体生物素化(图1)。随后,LINCS通过荧光染料偶联的链霉亲和素(Streptavidin)进行全脑染色,将生物素标记转化为荧光信号,从而实现细胞类型和神经环路特异性的靶向神经元标记。
在开发过程中,研究人员解决了两个关键技术问题。首先,针对研究初期发现的原始TurboID在神经元内表达不足的问题,研究人员将TurboID与促溶标签GB1融合改造为 seTurboID,使其在神经元胞体及长距离投射末端的表达显著增强,从而实现生物素标记沿长轴突神经元的完整覆盖(图1)。其次,研究人员发现野生型链霉亲和素(四聚体,含4个生物素结合位点)在大组织样品染色中存在组织渗透性差和非特异性血管结合高等问题。研究者通过应用经过工程化改造、仅保留一个活性结合位点的单价链霉亲和素 (monovalent Streptavidin),彻底解决了深层穿透障碍和非特异性结合问题,并仍然维持与生物素分子结合的高亲和力与稳定性(图2)。

图1: LINCS原理设计
通过将 seTurboID在体标记、单价链霉亲和素染色和DISCO有机相透明化技术相结合,研究者成功建立了LINCS全流程(图2)。LINCS在样品制备效率上具有显著优势:不同于现有方法(如iDISCO+4和vDISCO5)依赖长达1个月以上的荧光蛋白表达和2周以上的抗体染色(总样品制备耗时18-23天),LINCS仅需3周的seTurboID表达联合3天的染色即可完成样品制备(染色+透明化步骤仅需约1周)。效率提升的同时,LINCS样本还具备更亮、更均匀的信号特性,并能处理大体积样品(图2)。这使其成功实现了(1)在小鼠完整大脑-脊髓样品内对皮质脊髓束神经元的标记;(2)通过心脏灌流对成年小鼠全身外周神经元的染色标记(染色时间均为3天)。此外,LINCS还可兼容膨胀显微镜(Expansion Microscopy),并可与iDISCO+抗体染色联用实现多重标记。

图2: LINCS在大体积组织样品中实现快速高亮神经元标记
为实现全脑单神经元重构,研究者将LINCS与多种稀疏标记策略整合,包括团队前期开发的双AAV稀疏标记系统(dual-AAV sparse labeling)6,以及本工作新开发的基于CRISPR/Cas9介导Cre基因敲除的稳定稀疏标记系统(Cre-KO sparse labeling)。运用该整合平台,研究者成功重构了11个纹状体投射的中脑多巴胺能神经元、7个中脑GABA能神经元及5个导水管周围灰质(periaqueductal gray)投射的下丘脑GABA能神经元。相较于目前主流单细胞重构平台,基于LINCS的方案在成像效率(约0.3天/全脑 vs 7-14天)和数据量(约100GB/全脑 vs >10TB)上均实现数量级优化。

图3: 基于LINCS的全脑单神经元重构方案
综上,LINCS是一种基于邻近生物素化标记-化学荧光放大的高亮神经元标记技术。通过创新性的结合工程化seTurboID与单价链霉亲和素,LINCS突破了现有方案在标记速度、信号强度与均匀性、以及组织穿透性上的核心瓶颈。LINCS 流程大幅简化,可适配从全脑到全身的跨尺度样本,并兼容多模态技术,为神经元连接组学研究提供了高效、稳定、易用且可扩展的解决方案。
论文信息
北京生命科学研究所林睿实验室博士后钟诗琳博士为该论文第一作者,北京生命科学研究所/清华大学交叉医学研究院林睿博士与北京脑科学与类脑研究所罗敏敏博士为共同通讯作者。该论文的其他作者还包括北京生命科学研究所林睿实验室博士研究生张晓婷、北京脑科学与类脑研究所光学影像中心工程师高辛未、西安交通大学软件学院李钟毓博士、北京脑科学与类脑研究所龚蓉实验室博士研究生黄林铃、北京脑科学与类脑研究所光学影像中心主任郭青春博士、北京脑科学与类脑研究所龚蓉博士、MRC分子生物学实验室任婧博士。
本研究受科技部科技创新2030-脑科学与类脑研究项目、国家自然科学基金、北京市科技新星计划、中国医学科学院医学神经生物学创新单元、新基石研究员项目和北京市政府的资助。
原文链接
https://doi.org/10.1016/j.neuron.2025.08.022
参考文献
1. Cook, S.J., Jarrell, T.A., Brittin, C.A., Wang, Y., Bloniarz, A.E., Yakovlev, M.A., Nguyen, K.C.Q., Tang, L.T.-H., Bayer, E.A., Duerr, J.S., et al. (2019). Whole-animal connectomes of both Caenorhabditis elegans sexes. Nature 571, 63–71. https://doi.org/10.1038/s41586-019-1352-7.
2. Dorkenwald, S., Matsliah, A., Sterling, A.R., Schlegel, P., Yu, S.-C., McKellar, C.E., Lin, A., Costa, M., Eichler, K., Yin, Y., et al. (2024). Neuronal wiring diagram of an adult brain. Nature 634, 124–138. https://doi.org/10.1038/s41586-024-07558-y.
3. Branon, T.C., Bosch, J.A., Sanchez, A.D., Udeshi, N.D., Svinkina, T., Carr, S.A., Feldman, J.L., Perrimon, N., and Ting, A.Y. (2018). Efficient proximity labeling in living cells and organisms with TurboID. Nat. Biotechnol. 36, 880–887. https://doi.org/10.1038/nbt.4201.
4. Renier, N., Adams, E.L., Kirst, C., Wu, Z., Azevedo, R., Kohl, J., Autry, A.E., Kadiri, L., Venkataraju, K.U., Zhou, Y., et al. (2016). Mapping of brain activity by automated volume analysis of immediate early genes. Cell 165, 1789–1802. https://doi.org/10.1016/j.cell.2016.05.007.
5. Cai, R., Pan, C., Ghasemigharagoz, A., Todorov, M.I., Förstera, B., Zhao, S., Bhatia, H.S., Parra-Damas, A., Mrowka, L., Theodorou, D., et al. (2018). Panoptic imaging of transparent mice reveals whole-body neuronal projections and skull–meninges connections. Nat. Neurosci., 1. https://doi.org/10.1038/s41593-018-0301-3.
6. Lin, R., Wang, R., Yuan, J., Feng, Q., Zhou, Y., Zeng, S., Ren, M., Jiang, S., Ni, H., Zhou, C., et al. (2018). Cell-type-specific and projection-specific brain-wide reconstruction of single neurons. Nat. Methods, 1. https://doi.org/10.1038/s41592-018-0184-y.



