半侵入式皮层电极如何长期抵御免疫反应?仵婷/邱东团队合作开发的aGel-μECoG给出答案 | Advanced Science
微皮层电极阵列(μECoG)阵列因其植入创伤小、信号质量高,被广泛应用于脑功能测绘、癫痫灶定位及脑机接口等领域。然而,植入后的异物反应常引发神经炎症和胶原纤维包裹,导致电极界面信号记录衰减甚至失效,严重影响信号的长期稳定性与解读。如何构建一种能够抵御免疫反应、与脑组织长期“和平共处”的神经界面,成为该领域亟待突破的关键难题。
2025年10月8日,北京脑科学与类脑研究所仵婷课题组联合中国科学院化学研究所邱东课题组,在Advanced Science上在线发表了题为“Long-Term Stable Subdural Recordings Enabled by Fibrosis-Resistant Hydrogel-Integrated μECoG Arrays”的研究论文,为解决上述挑战提供了创新型方案。
研究团队设计了一种集成粘附性水凝胶功能界面层的柔性皮层电极阵列(adhesive hydrogel-integrated μECoG,aGel-μECoG),在电极柔性与组织粘附性之间实现良好平衡,有效提升了电极-组织界面的机械匹配度、界面稳定性和信号保真度。动物实验结果显示,该电极在硬膜下长达16周的植入期间,能显著抑制炎症反应和纤维化,维持稳定的阻抗特性与脑电信号记录,为实现长期可靠的皮层脑电监测奠定了技术基础。

本研究的核心目标是构建一个能与柔软脑组织无缝整合,并可长期稳定记录的高性能神经接口。传统μECoG阵列在力学性能方面与脑组织之间存在明显差异,且缺乏有效粘附,易引发植入后的炎症反应与纤维包裹。为解决上述问题,研究团队使用了一种基于聚乙烯醇(PVA)和聚3-(三甲氧基硅烷)丙基甲基丙烯酸酯(PTPM)的异质网络水凝胶作为关键功能界面层(图1)。该水凝胶具备超软的力学特性(杨氏模量≈109.4 kPa),有效弥合了刚性电极与脑组织之间的模量差距,减轻了机械刺激引起的组织反应。同时,该水凝胶通过干态交联形成的物理氢键机制,可在植入瞬间与湿润脑表面建立牢固粘附(粘附强度≈25.2 kPa),实现无需缝合的稳定固定,并在需要时支持安全、可逆的移除。此外,材料中引入的疏水组分赋予其优异的抗溶胀性能,确保了在湿润生理环境中长期植入的界面结构完整性,避免了因吸水膨胀导致的界面失效(图2)。

图1 aGel-μECoG的结构与工作机制示意图

图2 aGel-μECoG 的材料性能
在电极和神经组织之间引入任何介质都可能削弱信号,为了实现对于脑电信号的幅度和空间精度无损耗的记录,我们基于COMSOL有限元仿真系统性优化了水凝胶层的厚度与电导率,并在工艺上实现了与模型一致的参数。最终确定并成功制备了约10 μm厚、电导率约2 S/m的超薄离子导电涂层。在体高精度功能皮层映射实验结果表明,该优化设计能完美保留原始μECoG阵列的微弱信号幅度,同时保持亚毫米级空间分辨率;相比之下,将水凝胶层厚度增至100 μm会引入明显的信号幅度衰减和空间分辨率的下降(图3)。

图3 不同厚度水凝胶对信号幅度和空间分辨率的影响
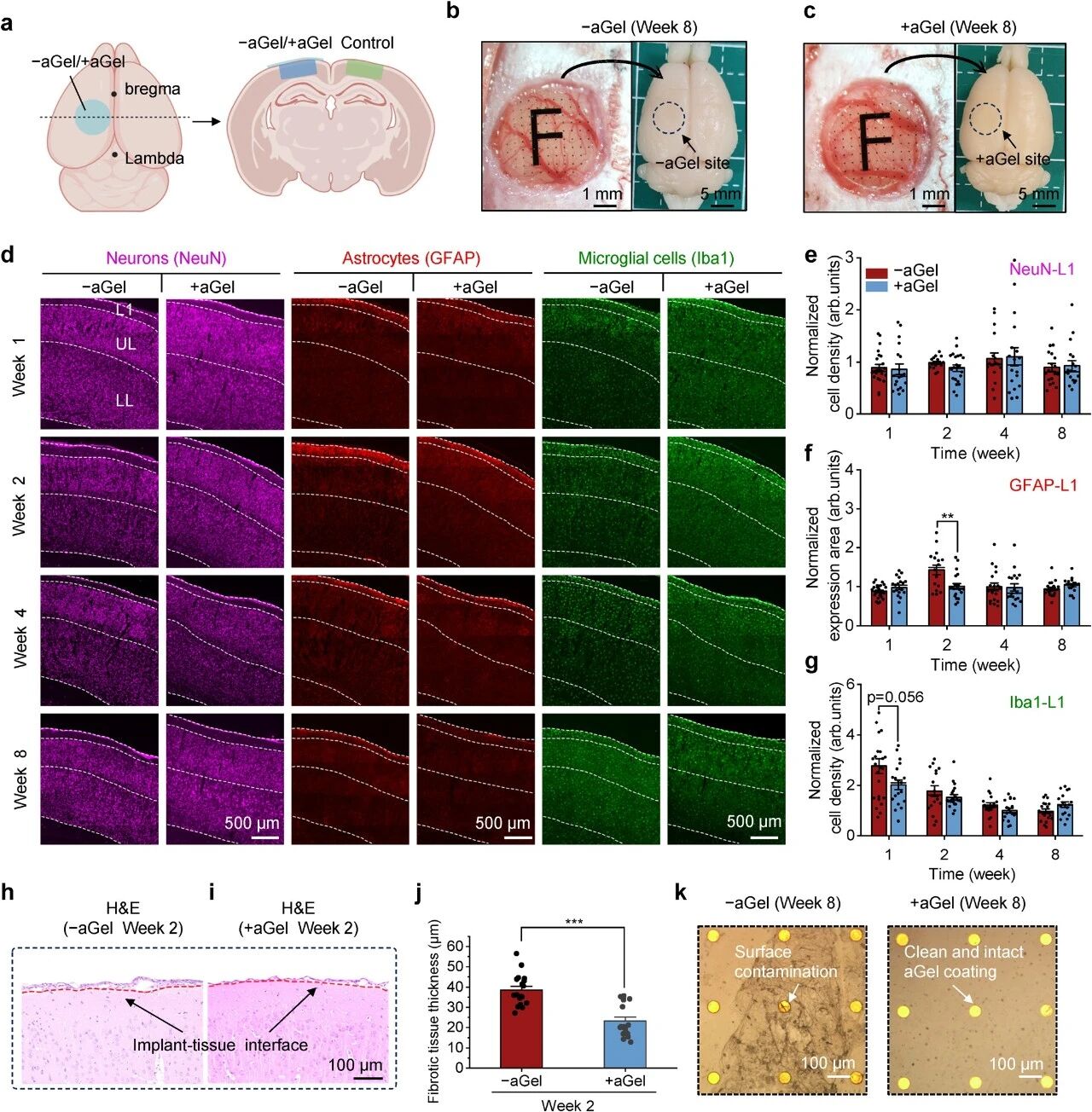
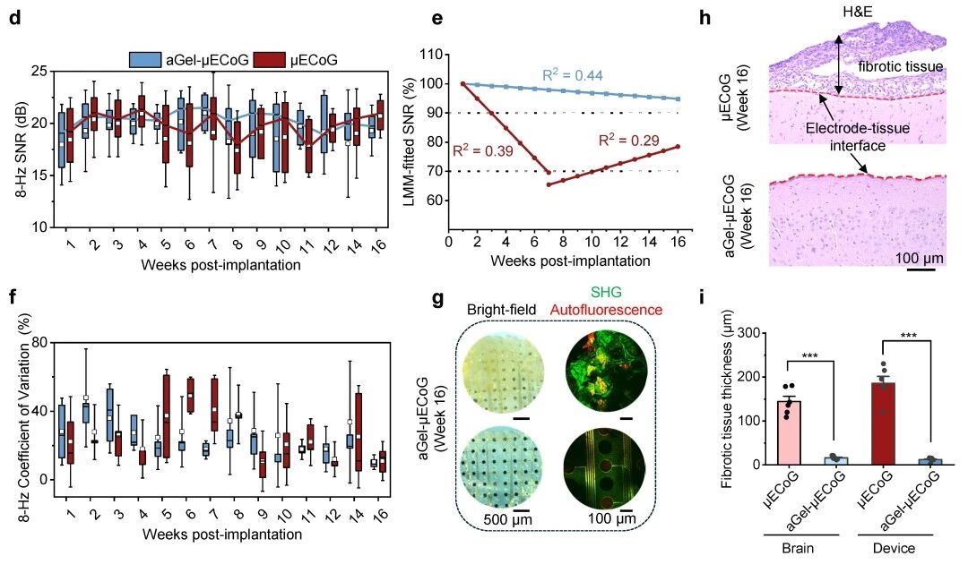
在大鼠模型上进行长达8周的慢性植入验证显示,aGel-μECoG相较无涂层电极显著抑制胶质细胞活化并几乎阻止了纤维囊的形成(图4)。在长达16周的长期电信号记录实验中,aGel-μECoG的界面电化学性能在整个植入期保持高度稳定,急性期阻抗增幅比传统电极低约20倍;这种稳定性直接转化为记录性能的优势,在稳态视觉诱发电位(SSVEP)的长期记录中,aGel-μECoG的信噪比在16周时仍维持初始值的94.8%,而对照组则显著衰减至69.5%(图5)。
综上所述,本研究提出的aGel-μECoG以材料学与界面工程的协同策略,为解决半侵入式皮层电极的慢性失效提供了可行路径,为可靠、长期的皮层脑电监测、脑机接口与神经假体奠定了技术基础。

图4 组织学分析


图5 长期植入阻抗和信号随时间变化特性
论文信息
北京脑科学与类脑研究所仵婷课题组科研助理陈林、钟浩、王凌灏与中国科学院化学研究所邱东课题组徐礼桔副研究员为本文共同第一作者,北京脑科学与类脑研究所仵婷研究员与中国科学院化学研究所邱东研究员为共同通讯作者。该论文的其他作者还包括北京脑科学与类脑研究所仵婷课题组科研助理范婉莹、赵永鹏、张会灵、沈阳、武凯,副研究员付昕,科研助理郭景祥和硕士研究生李可。
本研究得到了北京脑科学与类脑研究所以及国家自然科学基金的资助。
原文链接



