阿尔茨海默病治疗新思路:北京脑所Carlos Ibanez团队揭示p75NTR关键作用|J NEUROSCI
阿尔茨海默病是一种全球范围内常见的神经退行性疾病,其主要临床特征包括进行性记忆力减退、认知功能障碍,病理特征则表现为脑内异常蛋白的沉积。p75神经营养因子受体(p75 neurotrophin receptor,p75NTR)是影响阿尔茨海默病病理进程的关键分子之一,它不仅参与调控神经元存活与凋亡,还可能促进淀粉样前体蛋白的异常剪切以及淀粉样蛋白斑块的形成。

2026年1月,北京脑科学与类脑研究所Carlos Ibanez团队在 Journal of Neuroscience 上发表了题为Amelioration of symptomatic Alzheimer’s Disease after selective impairment of p75NTR function in adult forebrain excitatory neurons的研究。该研究首次发现,在成年小鼠前脑兴奋性神经元中特异性失活p75NTR功能,可显著缓解阿尔茨海默病的相关症状。这一成果不仅为该疾病的机制解析提供了新的实验依据,也为开发靶向治疗策略带来了重要启示。

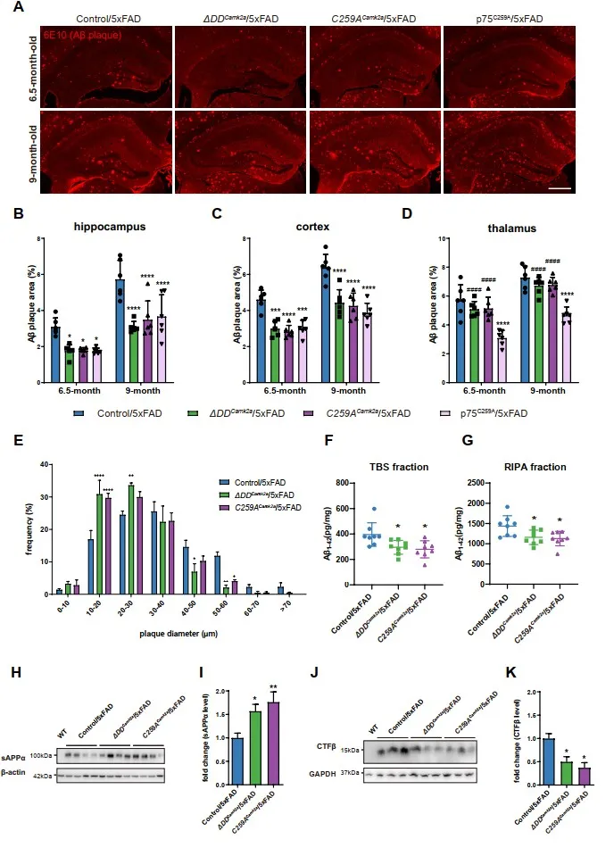
图1 在5xFAD小鼠前脑兴奋性神经元中表达失活p75NTR变异体降低Aβ斑块负荷
研究团队利用Cre-loxP系统,在成年小鼠前脑兴奋性神经元中特异性表达两种功能缺陷的p75NTR突变体。实验结果显示,该干预显著减少了海马及大脑皮层中淀粉样斑块的沉积和Aβ1-42肽段水平,同时有效缓解了神经炎症反应和营养不良性神经突变化,并改善了小鼠的学习记忆行为。

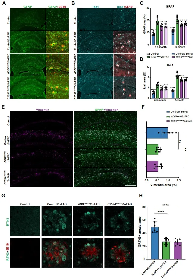
图2 条件性敲入小鼠脑内胶质细胞增生和营养不良神经突水平降低
更重要的是,这些益处在病情已经明显发展的阶段仍然能够实现。即使在疾病已进展至症状明显阶段进行干预,仍能观察到认知功能的显著恢复。这表明,抑制p75NTR功能不仅可作为早期防治手段,也可能适用于已出现临床症状的患者,具有重要的临床转化潜力。

图3 疾病中后期干预p75NTR功能仍能改善5xFAD小鼠学习记忆能力
该研究采用了神经元类型特异性的干预策略,而非全脑普遍抑制p75NTR功能,这更贴近精准医学的治疗理念。此外,其在疾病晚期仍显示出的治疗效果,提示该策略有望与现有疗法形成互补,为构建多层次、组合式的阿尔茨海默病治疗方案提供了新思路。
论文信息
北京脑科学与类脑研究所Carlos Ibanez为本文的通讯作者。北京大学生命科学学院博士生李雪桐为第一作者。本研究获得了北京大学谢梦研究员的宝贵建议。本工作获得了北京大学、北京脑科学与类脑研究所及瑞典研究理事会提供的基金支持。
原文链接
https://www.jneurosci.org/content/early/2026/01/20/JNEUROSCI.1939-25.2026



