打通移码突变修复全链路:北京脑所熊巍团队构建TIGER一体化解决方案|Nat. Biomed. Eng.
2026年3月23日,北京脑科学与类脑研究所熊巍团队在 Nature Biomedical Engineering 发表题为 “Template-independent genome editing and restoration for correcting frameshift disorders” 的研究论文,揭示不依赖于模板的基因编辑修复途径(TIGER)可精准且高效的修复移码突变,并开发预测算法与查询工具TIGER portal,最终在疾病小鼠模型上验证了TIGER portal的可预测性以及TIGER在体治疗效能。

熊巍团队长期致力于遗传性疾病的生物治疗研究。根据细胞内源的非同源重组末端连接(Non-homologous end joining, NHEJ)修复双链DNA断裂(DSB)的分子机制,利用其有偏好性但是可重复的修复产物特点,熊巍团队早前提出一套不依赖于模板的基因编辑修复方案——TIGER(Template-independent genome editing for restoration),并在Pcdh15 c.4522insA(av3j)耳聋小鼠模型上概念性验证了该方案在体修复移码突变的可行性(Liu et al., Cell Reports 2022)。但是我们注意到TIGER治疗小鼠仅恢复小部分听力,因此提出新的问题:有没有可以抓取的TIGER参数以及规律,以及这些机制的优化能否满足在体高效修复的需求?
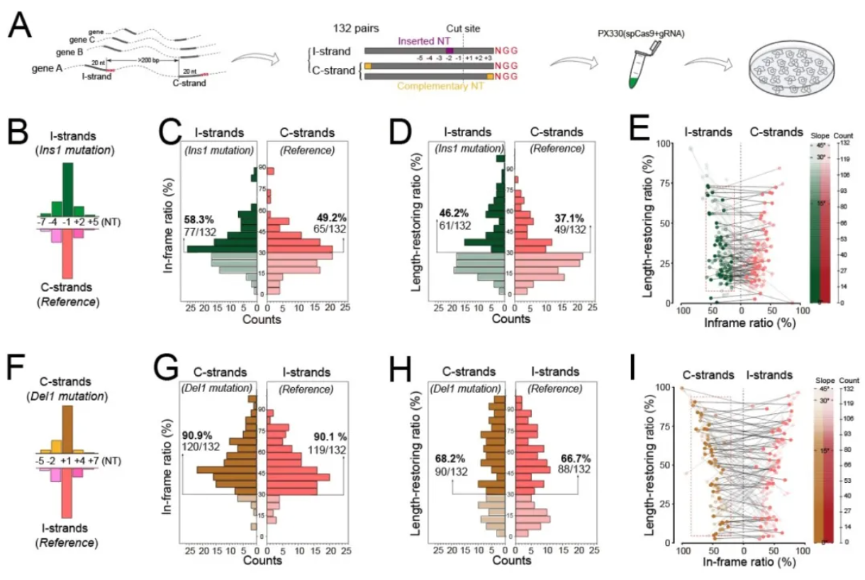
因此这篇工作系统研究了与基因修复和功能修复相关的TIGER关键参数(TIGER factor),确定阅读框回复率(in-frame ratio)、长度回复率(length-restoring rate)和野生型产物率(WT-protein ration)等三个TIGER factor,并在细胞系(图1)和动物两种系统做规模化的测量与评估。我们发现无论插入突变还是删除突变的TIGER参数都表现出接近或者超过50%的效率,提示其用于基因修复的广泛性。

图1. 基于细胞系的TIGER参数评估。
(A)TIGER参数评估实验流程图。(B-E)针对插入突变的TIGER参数评估。(F-I)针对删除突变的TIGER参数评估。
团队进一步研究了单碱基级别的修复范式,抽提了针对删除突变和插入突变的TIGER产物规律(图2)。

图2. 针对单碱基移码突变的TIGER产物评估。
(A-B)单碱基删除突变的TIGER产物评估示意图(A)和实际产物规律(B)。(C-D)单碱基插入突变的TIGER产物评估示意图(C)和实际产物规律(D)。
随后,基于细胞系和小鼠组织获得的TIGER参数与产物范式数据库,团队利用机器学习进行分析并给出一个面向大众使用的预测算法和评估平台(TIGER portal,https://tigerportal.cibr.ac.cn),通过TIGER portal推算我们发现在所有移码突变(包括插入与删除)中能被有效修复回野生型产物的突变比例均超过50%(图3)。

图3. TIGER portal预测与评估算法平台的开发。
(A)TIGER portal算法平台的设计流程图。(B)TIGER portal预测的Top 100移码突变的可治疗性。
为了验证其可应用性,我们通过TIGER portal选择OTOF c.1233delC突变并设计其最优sgRNA,在自己制作的OTOF c.1233delC耳聋小鼠模型上通过耳蜗病毒注射sgRNA与CRISPR-Cas9后获得了接近于野生型的听觉恢复效果(图4)。

图4. OTOF c.1233delC耳聋小鼠的在体TIGER治疗。
(A)TIGER治疗后的OTOF c.1233delC小鼠耳蜗50%的内毛细胞恢复Otoferlin蛋白表达。(B)TIGER治疗后的OTOF c.1233delC小鼠听力显著恢复,click ABR阈值恢复到30dB SPL接近野生型,pure tone ABR阈值恢复到40-50dB SPL。
综上所述,该工作基于细胞系和小鼠模型,系统完整的研究了TIGER的工作机制并抽提出相应规律,整合和开发了相应的算法与预测工具,印证了TIGER用于在体移码突变基因治疗的普适性和高效性。该研究工作为基因治疗领域发展提供助力。
论文信息
该研究工作由北京脑科学与类脑研究所熊巍课题组完成,邱士伟、刘恋、项彬为共同第一作者,李亚红、靳子勤、李冬、侯函青、李宽、位格格、解江萍、李尚、刘双等同学作出大量实验贡献。该研究得到了北京脑科学与类脑研究所实验动物中心、光学影像中心、行为分析中心、网络信息化办公室以及清华大学孙前文教授、梁鑫教授、陈春来教授、实验动物中心的支持。



