Molecular Psychiatry | 北京脑所罗敏敏实验室首次通过活体全光学方法揭示星型胶质细胞释放化学递质的分子机制
作为大脑中主要的胶质细胞类型,星型胶质细胞具有与神经元明显不同的生理特征,不产生动作电位,也缺乏快速释放化学递质的突触结构和分子机制。然而,星型胶质细胞来源的化学递质(gliotransmitter),如ATP/ADP和谷氨酸等,在大脑生理功能、神经和精神疾病发生中的重要作用日益得到认可。尽管如此,由于缺乏在高时空分辨率上特异且高效地操控星型胶质细胞、检测化学递质释放的工具,其释放的分子机制仍存在巨大争论,且缺乏体内证据。此外,星形胶质细胞与其他胶质细胞(如小胶质细胞)的互作在这些化学递质释放中的作用还不被完全了解。
北京脑科学与类脑研究所罗敏敏实验室于2024年11月22日在Molecular Psychiatry上发表了题为“Astrocytes release ATP/ADP and glutamate in flashes via vesicular exocytosis” 的研究论文。该研究首次通过活体全光学方法研究星型胶质细胞释放化学递质的分子机制。结合该课题组开发的新型光遗传工具cOpn5、遗传编码的荧光分子探针和双光子成像技术,作者发现星型胶质细胞激活后通过囊泡胞吐释放化学递质ATP/ADP和谷氨酸,星形胶质细胞释放的ATP/ADP触发小胶质细胞进一步释放ATP/ADP。这一研究首次为胶质细胞的化学传递(gliotransmission)提供了直接的体内证据,为破译胶质细胞生理学和病理生理学提供了有价值的工具,也为神经和精神疾病治疗提供了新方向。

作者首先使用罗敏敏实验室此前开发的新型光遗传工具cOpn5特异且高效地激活星型胶质细胞Gq信号通路。通过AAV递送cOpn5和钙离子探针GCaMP6到小鼠初级躯体感觉皮层(S1 cortex)的星型胶质细胞后,作者使用双光子显微镜通过急性颅窗观察 GCaMP荧光变化。脉冲920 nm激光引起表达cOpn5的星形胶质细胞内钙离子信号迅速升高并呈现持续钙振荡。(图1)

随后作者关注星型胶质细胞激活引起的化学递质释放。为了确定星形胶质细胞中的Gq 信号激活是否会触发ATP/ADP释放,作者通过AAV在星形胶质细胞上表达cOpn5和ATP/ADP荧光探针GRABATP1.0,对表达cOpn5的星形胶质细胞进行持续光遗传刺激诱发了大量荧光闪烁,即ATP释放,其频率在6-8分钟之间达到峰值。在观察到的数以千计的ATP/ADP释放事件中,其荧光闪烁的面积从100 μm2到2000 μm2不等,持续时间从几秒到一百多秒不等,这意味着每个ATP/ADP释放事件都有可能在不同时间尺度上影响多个相邻细胞。(图2)

突触释放的谷氨酸(glutamate)作为大脑中最主要的兴奋性神经递质,受到星型胶质细胞的精确调控,其主要的方式是再摄取(reuptake)。星型胶质细胞是否能直接释放谷氨酸以及其释放机制,一直是胶质细胞领域悬而未决的问题。作者同样通过AAV在星型胶质细胞上表达cOpn5,并在周围的神经元上表达谷氨酸荧光探针iGluSnFR,以检测胞外谷氨酸释放。作者发现对星型胶质细胞Gq信号进行持续光遗传激活导致显著的谷氨酸释放,且和ATP/ADP释放相似,表现为单个荧光闪烁。但谷氨酸释放事件的荧光闪烁面积集中在200 μm2以内,持续时间集中在50秒以内。因此,谷氨酸释放的荧光闪烁通常比ATP/ADP释放持续时间更短、面积更小,提示两种化学递质释放或胞外清除机制不同。(图3)

接下来作者通过药理学手段证明星型胶质细胞激活引起的ATP/ADP和谷氨酸释放均依赖于Gq信号激活、钙离子和v-ATPase,而均不依赖于神经元活动。进一步地,作者通过AAV在星形胶质细胞中表达破伤风毒素轻链TeNT (LC)。与对照组相比,在星形胶质细胞中表达TeNT(LC)显著抑制了ATP/ADP和谷氨酸释放。这些证据表明当星型胶质细胞Gq信号被激活时,ATP/ADP和谷氨酸通过钙离子依赖的、TeNT敏感的胞吐释放。作者还研究了ATP/ADP的囊泡转运体的作用,其中SLC17A9/VNUT被认为是 ATP/ADP在囊泡内主动累积的关键。敲除 Slc17a9几乎完全阻断了星型胶质细胞激活引起的ATP/ADP的释放,这进一步支持了ATP/ADP释放的胞吐本质。
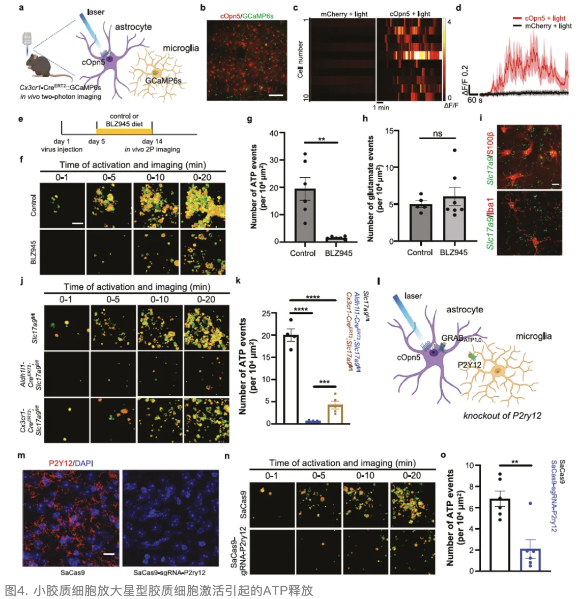
小胶质细胞是大脑中另一种主要的胶质细胞类型,在形态和功能上与星形胶质细胞相互交织。然而,人们对在gliotransmission中星形胶质细胞的激活如何招募小胶质细胞并不十分清楚。作者在小胶质细胞中表达GCaMP6,并用cOpn5激活星型胶质细胞。有趣的是,在1-2分钟的延迟后,星型胶质细胞的光遗传激活导致小胶质细胞钙活动的显著增加。接着,作者用药理学手段清除全脑小胶质细胞,显著抑制了星形胶质细胞激活引起的ATP/ADP释放,而不影响谷氨酸释放。作者进一步用遗传学手段在两类细胞中条件性敲除Slc17a9。在两类细胞中条件性敲除Slc17a9均表现出对星形胶质细胞激活引起的ATP/ADP释放的抑制,其中在星形胶质细胞中的敲除对释放的抑制更明显。接着作者敲除主要在小胶质细胞上表达的ATP/ADP受体P2Y12,显著抑制了星形胶质细胞激活引起的ATP/ADP释放。这些结果表明,小胶质细胞通过P2Y12感知到星形胶质细胞释放的ATP/ADP后,会进一步通过依赖于VNUT的囊泡胞吐释放ATP/ADP。这一发现强调了星形胶质细胞和小胶质细胞在gliotransmission中的协作机制。(图4)

最后作者用LPS诱导了大脑炎症模型。星型胶质细胞和小胶质细胞均在LPS引起的炎症中被激活,并同样通过依赖于VNUT的机制释放ATP/ADP。这提示了本文发现的ATP/ADP释放机制在大脑病理过程中的潜在作用。
综上,本研究通过活体全光学方法、结合药理学和遗传学手段,证明星型胶质细胞能够通过囊泡胞吐释放化学递质ATP/ADP和谷氨酸,其中ATP/ADP释放依赖于ATP/ADP的囊泡转运体SLC17A9。ATP/ADP和谷氨酸的释放在荧光闪烁的动力学上有巨大差异,提示两种化学递质释放或胞外清除机制不同。在星型胶质细胞激活过程中,小胶质细胞通过ATP/ADP受体P2Y12快速响应前者释放的ATP/ADP,进一步释放更多ATP/ADP。这一协同释放同样存在于LPS诱导的大脑炎症中。本文为破译胶质细胞的生理和病理功能提供了开创性研究策略,也为相关神经和精神疾病的治疗提供新方向。
论文信息
北京生命科学研究所和清华大学博士研究生黎亨为本论文第一作者,北京脑科学与类脑研究所罗敏敏博士为本论文的通讯作者。论文的其他作者还包括罗敏敏实验室的赵予晴、戴睿成、耿佩瑶、翁丹玮、吴文婷、于凤婷,北京生命科学研究所林睿博士,中科院遗传发育所武照伐博士,北京大学李毓龙博士。本工作在北京脑科学与类脑研究所和北京生命科学研究所完成。本研究受科技部科技创新2030-“脑科学与类脑研究”重大项目、中国医学科学院医学神经生物学创新单元、新基石研究员项目及北京市政府的资助。
论文链接
https://www.nature.com/articles/s41380-024-02851-8



