Science Advances | 北京脑所张力团队合作北大李川昀团队揭示结构变异编码人脑特异发育的新机制
在演化历程中,哪些遗传改变使我们成为独一无二的人类?是否存在人类特有的遗传因子,贡献了人脑特异性发育特征?阐明该问题,对深入理解人类高级智能具有重要科学意义,Science杂志也因此将其列为当前125个最具挑战性的科学难题之一。
已有研究表明,基因组结构变异(Structural Variants,缩写为SV)是物种特有性状的重要来源。若能在灵长类物种中系统鉴定SV事件并探究其演化规律,将为解答上述问题提供新视角。然而,目前虽然在灵长类研究领域积累了大量的基因组短片段测序数据,但运用短片段数据鉴定结构变异事件仍存在很高的假阳性,限制了其广泛应用。
2024年4月5日,北京脑科学与类脑研究所基因组学中心张力团队与北京大学未来技术学院李川昀团队合作在Science Advances杂志发表题为Adaptive Functions of Structural Variants in Human Brain Development的研究论文。

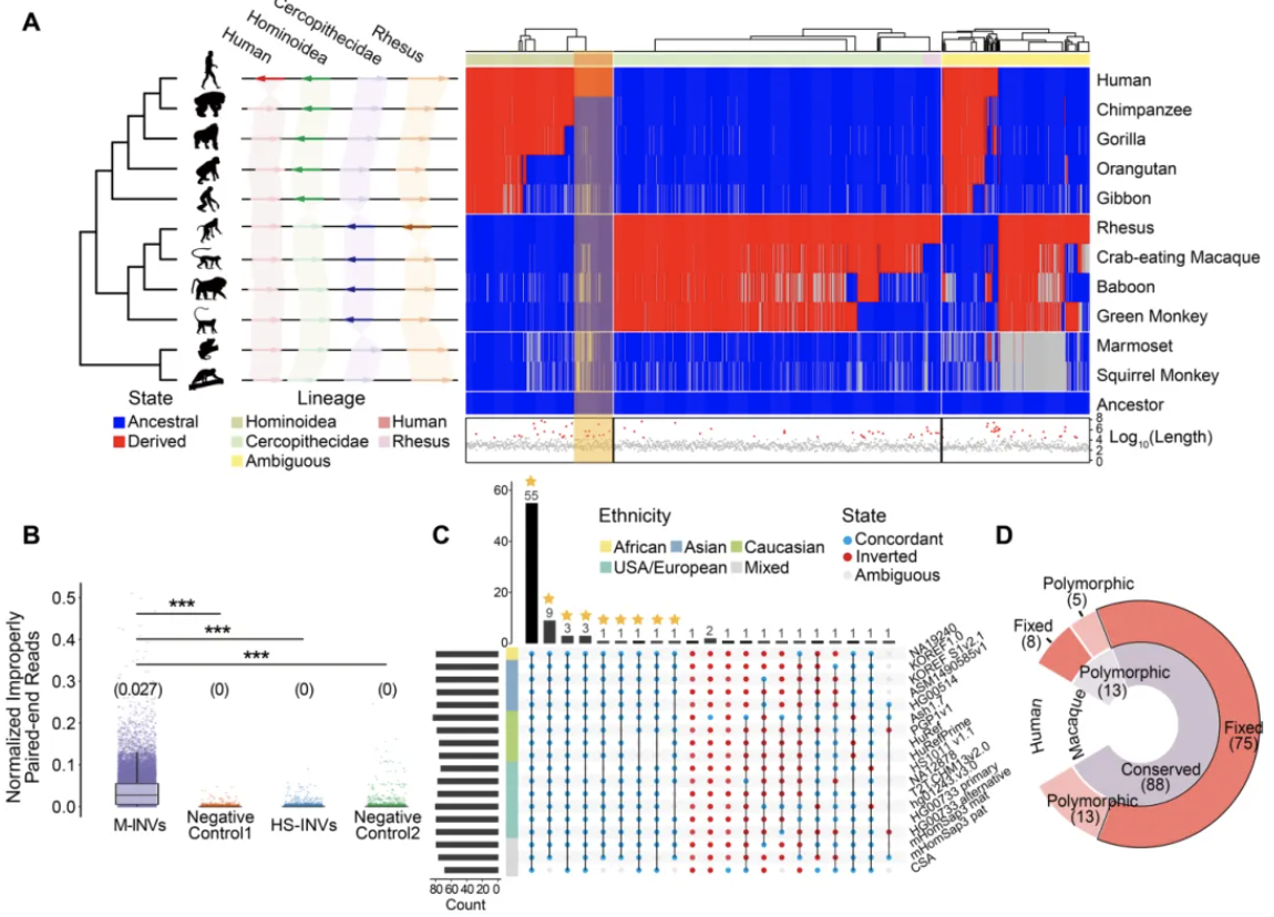
研究开发了新的计算流程,实现了仅根据短片段数据对三类主要结构变异事件的准确鉴定。据此,基于1026只自产和公共的恒河猴全基因组测序数据,建立了完整、准确的恒河猴群体SV图谱,探究了结构变异的特征、分布与演化规律,并提出筛选功能性结构变异事件的新策略。基于该策略,鉴定得到75例人类特有的倒位变异事件并对其进行了功能排序(图1),发现排序最高的事件通过介导人类特异的基因表达改变,编码人脑特异性发育特征。

图1. 人类特异倒位变异图谱
研究首先对多只恒河猴同时开展了短片段、长片段测序,通过挖掘长、短片段测序数据在指示结构变异事件中的共通特征,为算法参数提取与优化提供了依据。据此,开发了新的分析方法,通过系统整合结构变异鉴定的主流算法,并优化算法参数且精调算法流程,实现了仅根据短片段数据对三类主要结构变异事件的准确鉴定(deletion, duplication和inversion的鉴定准确率分别达到97.1%、97.3%和95.2%)。
运用该方法,研究系统分析了1026只自产和公共的恒河猴全基因组测序数据,对其性别、亲缘关系、种群来源等信息进行纠正和过滤,构建了包含572只亲缘关系独立个体的恒河猴群体SV图谱,包含1335个倒位变异、17,267个缺失变异和2383个重复变异事件。
基于上述恒河猴群体SV图谱,研究分别从染色体三维结构、基因结构和变异长度等角度,探究了SV的演化规律,发现长度较长、落在基因或调控区的强效倒位变异事件受到更强的自然选择约束。基于这一发现,研究提出筛选在人类演化中功能性结构变异事件的策略,即在人类起源并固定的强效倒位变异,可能因其适应性功能而被保留,因此这些事件可能编码了人类特有性状。
进一步,基于上述恒河猴群体SV图谱,并通过开展11个物种的比较基因组学研究,鉴定得到75例在人类新近起源并固定的倒位变异事件,包含19例强效倒位变异事件。这些强效倒位变异事件可通过基因组位置改变和突变积累的双重效应,显著影响相应基因的转录表达水平,在编码人脑特异性发育特征中发挥潜在作用。
最后,研究聚焦在一例位于人类18号染色体的倒位变异事件,发现该事件关联的APCDD1基因在人脑表达显著下调。通过构建人类神经前体细胞分化体系和转基因小鼠,并开展了多层次的机制研究,发现该基因下调显著影响了大脑早期发育,并提升了转基因小鼠的空间记忆能力。
论文信息
北京大学未来技术学院丁晚秋博士(现生物信息平台主管)、李向上博士(已毕业)、张杰博士(已毕业)以及博士生纪明君为本文的共同第一作者。北京大学未来技术学院李川昀研究员、北京脑科学与类脑研究所基因组学中心张力研究员为本文共同通讯作者。
论文链接



