Neuron | 北京脑所罗敏敏团队发现奖赏贬值及其调控抑郁症和肥胖的神经机制
2023年9月20日,北京脑科学与类脑研究所罗敏敏实验室在Neuron发表题为"A Corticoamygdalar Pathway Controls Reward Devaluation and Depression Using Dynamic Inhibition Code"的研究长文,揭示了前扣带回皮层(ACC)的锥体神经元,尤其是其中一类投射到基底外侧杏仁核(BLA)的前扣带回神经元能够编码和调控奖赏贬值。人为操控这些神经元可以相应调控小鼠对奖赏贬值的敏感性,从而使小鼠摄入过多或过少的奖赏,进而发展为肥胖或抑郁样状态。相反的操控方式则可被用来尝试治疗抑郁症等相关疾病。
The Minmin Luo Laboratory at the Chinese Institute for Brain Research (CIBR) published a research article titled "A Corticoamygdalar Pathway Controls Reward Devaluation and Depression Using Dynamic Inhibition Code" in Neuron on September 20, 2023. The study reveals that pyramidal neurons in the anterior cingulate cortex (ACC), especially a type of ACC neurons that project to the basolateral amygdala (BLA), can encode and regulate reward devaluation. Manipulating these neurons can adjust the sensitivity of mice to reward devaluation, leading to overconsumption or underconsumption of rewards and subsequently developing into obesity or depression-like states. On the other hand, manipulating these neurons in the opposite way can be utilized to attempt to treat related diseases such as depression.
奖赏对于人和动物的生存与繁衍至关重要,例如食物、水和性,它们可以激励人和动物去寻求满足基本需求的行为,并产生愉悦的感觉,同时指导学习和记忆的形成。
奖赏的价值并非是一成不变的,而是动态变化的,这由动物的生理需求和获得奖赏的历史所影响。换句话说,同样的奖赏在不同的时间和情境下可能会产生不同的效果。比如美味的食物和动听的音乐都是人们生活中常见的享受,但是我们往往会发现,当多次享用同样的美食或者聆听太多次同一首歌曲,这些令人愉悦的刺激会变得越来越平淡无味。
获得奖赏的过程会导致主观愉悦感的降低,从而让我们感到饱足和厌倦,这一现象被称为感官特异性饱腹感(sensory-specific satiety);由此导致的主观奖赏价值的降低也可称为奖赏贬值(reward devaluation)。
奖赏贬值的过程使得人和动物能够动态地调整奖赏摄入,在合适的时候停止摄入某一奖赏,促进对新奖赏的寻求。保持对奖赏贬值的适当敏感性对于我们的生存和生活至关重要;该敏感性的异常变化可能导致相关的精神障碍。比如,对奖赏贬值不敏感与暴饮暴食和肥胖有关,而对贬值过度敏感则会降低对奖赏寻求的动机,甚至导致快感缺乏(即抑郁症的核心症状)。

虽然感官特异性饱腹感现象已经在包括人和小鼠在内的多种动物模型上被发现,但其中枢神经机制的研究极度缺乏,并且其对人类健康和精神疾病的影响还未被探索。
研究团队首先通过光纤记录和小显微镜成像的方式从群体水平和单细胞水平记录了前扣带回锥体神经元对于不同奖赏和惩罚的反应(图1)。无论小鼠是主动摄取奖赏(渴的小鼠舔水瓶,或饿的小鼠吃高脂食物)或是被动接收到从口腔埋管递送的液体奖赏,前扣带回锥体神经元都能被显著地抑制,且该抑制强度与奖赏价值正相关;相反,不同的惩罚性刺激(苦水、电击)则会激活这些神经元。小显微镜成像的结果显示前扣带回锥体神经元中41%被奖赏抑制,21%被奖赏激活,其余无显著反应,整体上也显示出对奖赏是抑制的反应。

图1. ACC锥体神经元被奖赏抑制,且抑制程度与奖赏价值正相关
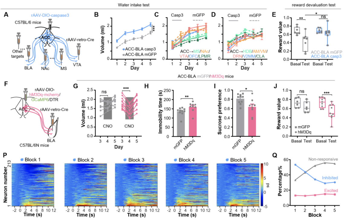
根据这些记录的结果,研究者们接下来探究了损毁、抑制和激活这些神经元是否影响到奖赏的摄入(图2)。在一个水奖赏摄入的测试中,小鼠每天只有在测试的30分钟内能接触水瓶并喝到水,整个测试持续4-5天。在采用kainic acid (KA) 的兴奋毒性将前扣带回神经元损毁或者通过表达caspase3诱导前扣带回锥体神经元凋亡后,处于渴的状态的小鼠都表现出过度摄入水奖赏的效果,极端的情况下,小鼠甚至因为不能及时停止摄入水奖赏而最终死亡;通过化学遗传学实现暂时可逆的抑制或激活前扣带回锥体神经元,能够相应地显著增加或减少水奖赏的摄入。当把具有很强奖赏效应的高脂食物长期提供给小鼠后,前扣带回损毁的小鼠会摄入更多的高脂食物,并且体重一直快速升高,变得非常肥胖。

图2. ACC锥体神经元双向调控奖赏摄入,损毁后更易导致肥胖
有意思的一点是,损毁或抑制前扣带回神经元,只会增加奖赏的摄入;如果小鼠处于不渴的状态,抑制小鼠的前扣带回锥体神经元不会促使其去主动喝水。这一点也说明抑制前扣带回锥体神经元不是让小鼠感到渴,也不直接引起摄入奖赏的动机。
重复地摄入同样的奖赏会导致该奖赏的贬值,其引起的愉悦感会逐渐降低。为了探究前扣带回神经元如何编码这一动态过程,研究者们通过将水或糖水奖赏直接通过管道泵入小鼠的口腔内,重复100次实验,这样被动接受奖赏的过程保证了每次奖赏的量相同(图3)。光纤记录的结果显示,在群体水平上,前扣带回锥体神经元刚开始被奖赏强烈抑制,随着奖赏的重复递送,该抑制程度逐渐减弱。

图3. ACC锥体神经元通过逐渐减弱的抑制信号来编码奖赏贬值
将100次实验平均分为5个block来进行统计分析,可观察到明显的奖赏引起抑制的减弱。同时,抑郁模型小鼠(CRS小鼠)表现出更快速的减弱,暗示抑郁小鼠的奖赏贬值更快。小显微镜成像记录揭示出在单细胞水平,随着奖赏的重复递送,前扣带回神经元中被奖赏抑制的神经元数量逐渐减少,而被奖赏激活的神经元数量无显著变化。
为了进一步探究前扣带回与奖赏贬值的关系,研究者改进了在其他动物模型中用到的测试奖赏贬值的行为范式(图4)。在小鼠足量摄入某一种奖赏后,其将降低对此奖赏的偏好,而更倾向于选择另外一种奖赏。当损毁或抑制前扣带回锥体神经元后,小鼠不会降低其对之前奖赏的偏好,这说明前扣带回锥体神经元的正常活动对奖赏贬值是必要的。

图4. ACC锥体神经元控制奖赏贬值和抑郁样行为
抑郁动物模型表现出对奖赏贬值过于敏感,而且这一缺陷可以被快速抗抑郁药ketamine所缓解。化学遗传学抑制前扣带回锥体神经元同样可以缓解抑郁样动物过于敏感的奖赏贬值特征,同时也能缓解快感缺乏和行为绝望等抑郁样行为。
前扣带回神经元在全脑的投射非常复杂,为了探究哪些前扣带回神经元通路编码并控制奖赏贬值、奖赏摄入及抑郁样行为,研究者们通过重构单个神经元的完整形态,鉴定出5类投射特异的前扣带回神经元,分别是投射到VTA、BLA、NAc、MS及OFC的神经元亚群(图5)。进一步的多种示踪实验也确认这五类神经元有不同的侧枝(collateral)模式,胞体位置也各具有特异的分布。

图5. ACC锥体神经元有不同投射模式的多个亚群
为了验证哪些亚类神经元能控制奖赏贬值和抑郁样行为,研究者们进行了大量的行为学筛选测试(图6)。

图6. 投射到BLA的ACC神经元控制奖赏贬值和抑郁样行为
从包括以上提到的5个代表性脑区在内的11个下游脑区分别逆行标记前扣带回神经元,损毁后进行水奖赏摄入测试。只有损毁投射到基底外侧杏仁核(BLA)的前扣带回神经元显著增加了奖赏的摄入,而且显著阻断了奖赏贬值。光纤记录和小显微镜成像也验证了该亚群神经元能够通过逐渐减弱的抑制信号来编码奖赏贬值。激活该类神经元可敏化奖赏贬值、降低奖赏摄入、诱发抑郁样行为;而在抑郁动物中损毁该类神经元则可缓解抑郁样症状。
综上所述,该研究发现前扣带回的锥体神经元,尤其是投射到基底外侧杏仁核的亚类,能够编码并控制奖赏贬值。损毁或抑制这些神经元可钝化奖赏贬值,使动物摄入过多的奖赏,但是极端情况会导致肥胖或水中毒等;激活这些神经元则可敏化奖赏贬值,减少奖赏摄入,表现出抑郁样行为。
与常见的“静态”编码奖赏或厌恶不同,本研究关注到了前扣带回这一大脑皮层区域,在奖赏价值“动态”变化中的重要作用。这一发现有助于更好地理解和解释抑郁样行为,同时为抑郁症和进食障碍等相关疾病提供了新的治疗策略。
论文信息
北京脑科学与类脑研究所罗敏敏实验室博士后袁正巍、原罗敏敏实验室与华中科技大学联合培养博士齐中阳为共同第一作者,罗敏敏博士为通讯作者。该论文的其他作者还包括北生所及北京脑所的王睿宇博士、崔玉婷博士、冯琦茹博士、林睿博士、戴睿成和武国丽,以及华中科技大学付玲教授、龚辉教授、骆清铭教授、安司乐博士和李安安博士。
本研究受科技部科技创新2030—“脑科学与类脑研究”重大项目、中国医学科学院医学神经生物学创新单元、新基石研究员项目及北京市政府的资助。
论文链接



