From Initiation to Satiation: Neural Circuit Control of Male Mating in Mice
2026年1月27日上午,北京脑科学与类脑研究所邀请复旦大学脑科学研究院的许晓鸿教授,开展了一场题为“From Initiation to Satiation: Neural Circuit Control of Male Mating in Mice”的学术报告。报告由李莹研究员主持。

许晓鸿博士
复旦大学脑科学研究院研究员
许晓鸿博士2000年毕业于北京大学生命科学学院,获理学学士学位。2000年至2006年就读于美国凯斯西储大学,获博士学位。2006年至2012年在美国加利福尼亚大学做博士后工作。2012年11月回国担任中国科学院神经科学研究所研究组组长, 2024年11月加入复旦大学脑科学研究院。
许晓鸿博士的主要研究方向为脑与行为的性别分化。如同我们的身体和某些外周器官一样,大脑也存在显著的性别差异。在个体发育过程中,遗传信息与激素共同作用引导大脑进行性别分化,进而在一些关键脑区(如下丘脑)形成性别特异的神经回路。这些回路不仅调控性别特异的激素分泌,还参与调节繁衍行为。此外,大脑的性别差异与某些神经系统和精神类疾病的性别易感性密切相关。
自2012年建组以来,许晓鸿博士的课题组以小鼠为模型,系统地研究了大脑性别差异及性别特异行为的神经机制,并取得了一系列重要成果, 在《Neuron》《Nature Communications》《Cell Reports》等顶级学术期刊中发表,主要解析了下丘脑中控制雄性特定行为的关键神经元及其环路,并揭示了情绪行为性别差异的神经机制。
在脑所的学术报告中,许晓鸿博士首先从下丘脑这一本能行为的整合调控中心切入,为大家介绍了关于下丘脑肽能神经元单细胞连接组的研究工作。过去许多研究已经证实,下丘脑作为整合中枢,在生物接收外界刺激信号,在不同内在情绪状态下对其产生不同行为反应的调控中扮演了关键作用。许晓鸿课题组及其合作者们通过对7000余个单细胞连接组的分析发现,有别于以往广泛认为的“One to One”的投射方式,下丘脑的单个肽能神经元可能投射到多个下游脑区,并形成许多参与不同行为调控的“module”,像相互联系的“朋友圈”一样,对多种本能行为(如进食、社交、睡眠等)进行分工协同调控。


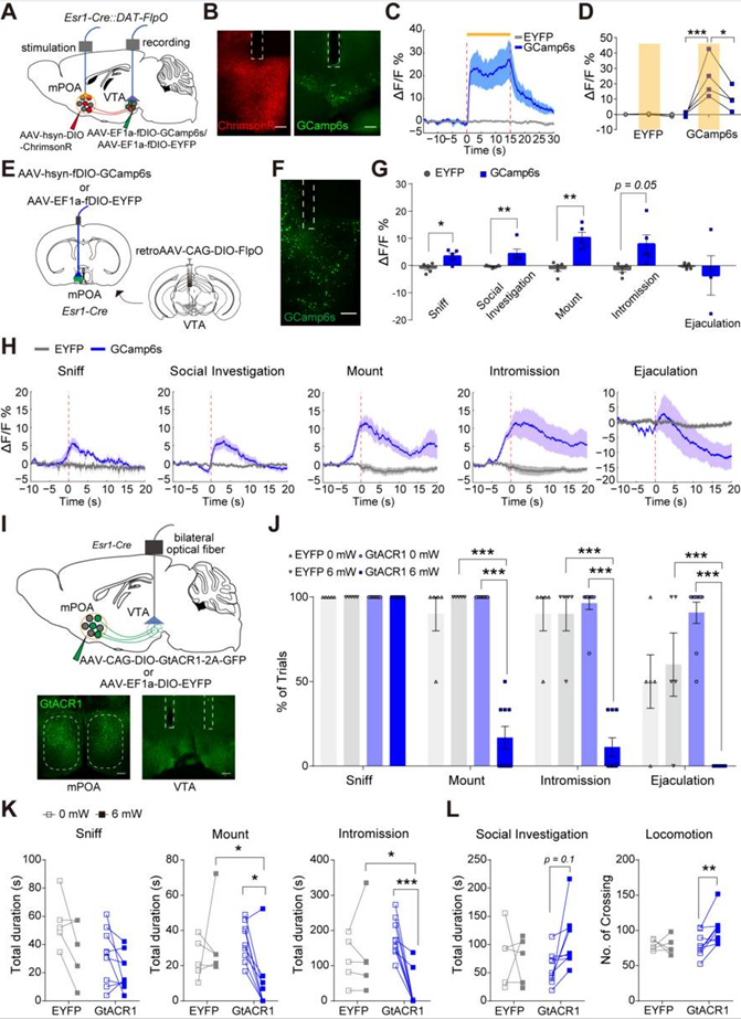
接下来,许晓鸿博士对生殖行为的神经环路调控研究进行了介绍。在诸多本能行为中,生殖行为对个体生存及物种延续均有着重要的意义。长久以来,下丘脑的视前区(POA)被认为是雄性生殖行为的重要调控中枢,对其的激活或抑制可以促进或干扰雄性的交配行为。许晓鸿博士团队的相关研究发现,激活POAEsr1神经元亚群向腹侧被盖区(VTA)的投射可激活该处的多巴胺能(DA)神经元并促进交配的启动,而抑制这一投射可阻碍交配的进行,却不抑制雌雄鼠间的社交探索。这些结果提示了VTADA神经元以及下丘脑到VTA的投射在将动机状态转换为具体行为中的重要作用。

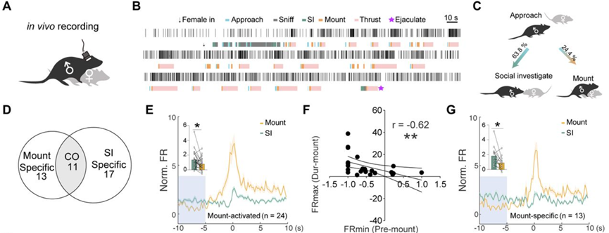
以往的研究发现,POA的上游终纹床核(BNST)向POA的投射对交配的发起是必要的,而这一投射却多为抑制性输入,似乎与激活POA促进交配发起的现象并不一致。这一现象引起了许晓鸿博士团队及其合作伙伴的兴趣,他们通过电生理技术发现,POA区域几乎没有局部的中间神经元,因此BNST抑制中间神经元,进而对POA交配相关神经元产生去抑制作用的可能性较小。通过对爬跨激活的神经元活动的分析,研究团队发现在行为起始前,这群神经元活动受到了抑制,在行为开始后激活,呈现出post-inhibitory rebound firing (PIR)的现象。对POA神经元的计算建模显示,T型钙离子电流(IT)对PIR的形成是至关重要的。作者们通过操控POA神经元中编码T型钙离子通道的Cacna1g分子,发现其敲低可干扰PIR的形成并抑制交配行为,其过表达可以促进雄性交配行为发生。综合以上结果,许晓鸿博士提出,交配行为的调节就像一台发动机的引擎,由PA而来的刺激、BNST的抑制性输入及POA的T型钙离子电流共同完成运作,引导行为发生。


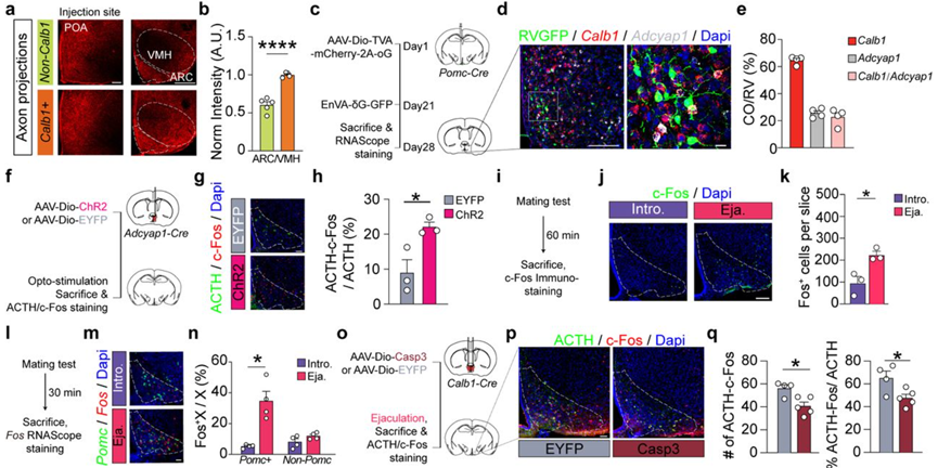
在对交配行为起始的调节机制进行介绍后,许晓鸿博士又为听众介绍了交配过程的终点——射精行为触发情感状态的内在神经环路机制研究。研究团队通过Act-seq测序发现,POA区域的Calb1神经元被射精选择性激活,后续的钙信号记录也显示,Calb1+神经元在射精时被选择性激活,而Calb1-神经元则未见信号上升。光遗传学抑制Calb1+神经元可延长交配时程,使射精时间延后。在此基础上,许晓鸿博士团队对该神经元亚群的下游进行了追踪,发现与Calb1-神经元相比,Calb1+神经元有更多的弓状核(Arc)及腹内侧下丘脑的投射。示踪实验及染色实验显示,Arc的Pomc神经元接收上游POACalb1神经元的投射,并被射精特异性激活。钙信号记录显示,射精后Pomc神经元呈现了持续性的激活;而ELISA实验显示,射精后雄性小鼠脑脊液中的β内啡肽(可由Pomc神经元释放)水平明显升高,提示了Pomc神经元在射精后欣快情绪状态中的作用。后续的光遗传学实验显示,Pomc神经元的激活可提高小鼠对关联室的位置偏好,而抑制这群神经元可取消射精关联的位置偏好,以上结果综合说明Pomc神经元对射精的内在情绪状态调控是至关重要的。

报告的最后,听众对报告内容展开了深入友好的讨论。提出的问题包括PIR的持续时程,POA作为整合调控中枢如何整合外来的感觉刺激信号和内部的PIR活动,non-Calb1神经元亚群在交配过程中与Calb1神经元亚群作用相反的原因,以及下丘脑的中间抑制性神经元极少是在交配过程中的限定还是普适于大多数生理活动等,许晓鸿博士对这些问题进行了回答。
撰稿人:李怡萱


