A Network Mechanism for Perceptual Learning
2026年3月23日上午,北京脑科学与类脑研究所邀请美国西北大学(Northwestern University)助理教授Andrew Fink博士与艾伦神经动力学研究所(Allen Institute for Neural Dynamics)资深科学家Carl Schoonover博士,开展了一场题为“A Network Mechanism for Perceptual Learning”的学术报告。报告由周景峰研究员主持。

Andrew Fink 博士(左),美国西北大学助理教授
Carl Schoonover 博士(右),艾伦神经动力学研究所资深科学家
Dr. Fink本科毕业于卡尔顿学院(Carleton College)物理学专业,随后作为富布赖特学者(Fulbright Fellow)赴德国柏林从事非线性动力学和语言学研究,其后在哥伦比亚大学师从Thomas Jessell教授获得博士学位。博士毕业后,他加入哥伦比亚大学诺贝尔奖得主Richard Axel的实验室从事博士后研究,现任西北大学神经生物学系助理教授。
Dr. Schoonover本科毕业于哈佛学院(Harvard College)哲学专业,随后在法国巴黎高等师范学院(École Normale Supérieure)获得认知科学硕士学位,其后在哥伦比亚大学师从Randy Bruno教授获得博士学位。与Dr. Fink一样,他随后也加入了Richard Axel实验室开展博士后工作,现任艾伦神经动力学研究所高级科学家,并兼任华盛顿大学(University of Washington)神经生物学与生物物理学兼职助理教授。
两位报告人在Axel实验室期间建立了长期合作关系,聚焦于感知与学习的神经环路机制。他们此前的一项重要成果揭示了小鼠梨状皮层中神经元群体表征的自发漂移现象(Schoonover et al., Nature, 2021),由此引出本次报告的核心问题:感知系统如何在动态变化的编码中实现学习?
本次报告围绕这一问题从两部分展开。Dr. Schoonover介绍了团队开发的活体突触推断技术Dyad(Fink et al., bioRxiv, 2025),揭示知觉学习引发抑制性神经元连接的非赫布型重组——高选择性抑制性神经元获得更丰富连接,通过增大抑制性输入方差提升辨别能力。Dr. Fink将问题延伸至高阶认知,介绍了“设定规则—打破规则”的自发认知行为范式及超稳定慢性电生理系统,为纵向追踪经验如何重塑大脑奠定技术基础。

皱鳃鰕虎鱼(Frillfin Goby)及其跨潮池跳跃的路径示意图
报告伊始,Dr. Schoonover以墨西哥湾潮间带的皱鳃鰕虎鱼为引子(Aronson, Am. Mus. Novit., 1951)。这种鱼能在退潮后精准地从一个水池跳到另一个水池逃回大海,其空间知识完全来自涨潮时的自由探索,无需任何外部强化。
这个案例揭示了无强化学习这一学习形式,传统条件反射范式无法触及其本质。Dr. Schoonover认为知觉学习(perceptual learning)是理解这类学习的底层基石:仅仅因为某些事物反复出现在环境中,生物体便更擅长辨别它们(Gibson & Gibson, Psychol. Rev., 1955)。据此,Dr. Schoonover提出了核心问题:一小块可兴奋的脑组织如何仅凭经验就能更好地辨别外界事物?

实验范式及急性电生理记录示意图
为回答这一问题,Dr. Schoonover让成年小鼠在家笼中通过气味端口自愿接触四种中性气味两周,无任何奖励(Fink et al., Neurobiol. Learn. Mem., 2024),成为有经验小鼠(Experienced)。随后使用四柄Neuropixels 2.0探针(Steinmetz et al., Science, 2021)分别对有经验小鼠和朴素小鼠(Naive)进行梨状皮层(piriform cortex)急性记录,通过双重对照将知觉学习效应从个体差异和刺激特性中分离。

梨状皮层记录位置示意图及其在知觉学习中的群体编码特征
梨状皮层前端细胞密集层的折叠解剖结构为大规模记录提供了天然优势。结果显示,有经验小鼠对熟悉气味的辨别能力显著提高,且这一提升并非源于单神经元反应幅度增强,而是群体神经元对不同熟悉气味的反应发生了去相关,群体响应维度增加。关键的是,群体稀疏度在新颖与熟悉气味之间无显著差异,排除了全面性抑制的解释。这意味着系统实现了“去相关但不稀疏”的高效表征。
什么样的网络机制能在不改变整体抑制水平的情况下实现选择性去相关?Dr. Schoonover提出了核心假说——经验重组了皮层内部的循环水平连接。验证这一假说要求同时获取生理活动模式和精确的突触连接关系。

活体单突触连接推断方法(Dyad)的工作流程与数据验证
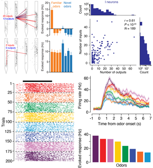
梨状皮层兴奋性连接极度稀疏(连接概率约0.1%),使得两神经元脉冲时间互相关图中的短潜伏期峰值极大概率反映真实的单突触传递。基于这一原理,团队开发了深度卷积神经网络模型Dyad,从活体长时程记录(6 - 8小时)中大规模识别单突触连接。其判别逻辑在于:真实单突触传递在互相关图中呈不对称的快速上升—缓慢回落峰值,而共同输入伪影呈对称波形。Dyad推断精确度超过98%,在活体基准数据集(English et al., Neuron, 2017)和模拟网络中均表现优异。Dyad还通过了生物学验证:识别的连接极性与依据放电频率和波形宽度划分的神经元类型一致(Barthó et al., J. Neurophysiol., 2004);兴奋性传递潜伏期随距离线性增长,估算的轴突传导速度(1.2 ± 0.1 m/s)与梨状皮层已知测量值吻合;接收兴奋性输入较多的抑制性(I)神经元倾向于发出更多抑制性输出。他们一共在约440万对神经元配对中识别出2946个兴奋性连接和约1170个抑制性连接,假阳性率约1.3×10⁻⁵。

“相似者连接”模式的分析
获得连接图谱后,Dr. Schoonover首先检验了赫布理论(Hebb, 1949)的预测:对相同气味响应的兴奋性神经元是否经经验强化了彼此连接——即“相似者连接”假说(Ko et al., Nature, 2011)。分析显示,梨状皮层确实存在相似者连接模式,但朴素小鼠和新颖气味条件中同样存在,表明这是先天结构特征而非经验依赖的可塑性产物。进一步地,赫布可塑性的“共同放电者连接在一起”规则将使不同刺激的响应越来越相关,与实验观察到的去相关趋势相矛盾。由此猜测,重组抑制系统或许比操纵兴奋性连接更能有效实现去相关。

抑制性神经元的连接度异质性及其与气味选择性的关系
因此,Dr. Schoonover转向抑制性中间神经元,发现两个关键属性:I神经元的连接数量差异极大,输入与输出连接数高度正相关,暗示存在连接广泛的“大型”和连接稀少的“小型”I神经元;同时I神经元可表现出极高的刺激选择性。将两者联系发现,连接丰富的I神经元对不同气味呈高度差异化反应,而连接稀少者对所有气味反应大致雷同。

抑制性神经元连接度与选择性的经验依赖性关联及其分布特征
为系统检验这一规律,Dr. Schoonover将选择性量化为标准化差异指数(Selectivity Index, S.I.),在全部I神经元中分析了选择性与连接度的关系。结果发现,在有经验小鼠中,对熟悉气味最具选择性的I神经元同时是连接最丰富的;这种正相关完全依赖经验——朴素小鼠中不存在;它是抑制性神经元特有的,兴奋性神经元中无此关联;另外,重组不遵循赫布原则中突触前后活动协同的要求——仅取决于I神经元自身的刺激选择性,而非其突触伙伴的调谐特性;最后,经验并非使所有I神经元的选择性或连接度发生了量变,而是进行了网络结构的重新分配——I神经元的选择性分布和连接度分布本身并未因经验而整体偏移。

抑制性神经元连接重组机制的两种假说模型
这一布线规则立刻引出因果问题:究竟是连接密集的I神经元通过经验获得了差异化反应,还是高选择性I神经元通过物理生长建立了更多连接?单一时间点的数据无法回答这一问题,Dr. Schoonover将这一悬念留给Dr. Fink后续介绍的纵向追踪技术。

布线规则功能意义的计算模型验证与生理数据一致性分析
为验证功能意义,Dr. Schoonover构建了前馈网络模型:按观察到的规则重新布线——将高选择性I神经元赋予更多输出连接,从低选择性I神经元移除等量连接,总抑制量不变。结果表明,重组后网络对熟悉气味辨别力显著优于新颖气味,优势源于群体响应维度增加。底层机制在于,高选择性I神经元对不同气味产生差异化抑制输出,又拥有大量输出连接,施加给下游的抑制电流在不同气味间方差很高,从而有效实现去相关;总抑制量不变则保证了稀疏度不受影响。生理数据也支持这一模型:有经验小鼠的抑制电流方差在熟悉气味间显著高于新颖气味间,朴素小鼠中无此差异。
报告第一部分结束后,听众讨论了Dyad能否推广到连接概率更高的脑区以及连接重组的生物学机制等问题。Dr. Schoonover回应道,团队已成功将该方法推广到更高连接概率的数据集;关于重组机制,他推测I神经元胞体中可能存在某种长时标历史依赖性传感器(如钙信号),能感知放电方差并据此调控连接生长或修剪,但尚待纵向数据验证。

认知模块与高级行为功能的映射关系
Dr. Fink在第二部分指出,第一部分揭示的知觉学习仅是认知金字塔的底层。更宏大的问题是:动物如何仅凭自由探索建立起对环境的高级认知?他提出动物的复杂行为植根于四个基础认知模块:外面有什么、它在哪里、数量有多少、以及事物之间如何关联。传统条件反射范式(Pavlov, 1927)依赖外部强化,恰恰最难触及这种自发涌现的认知。

基于自愿探索行为的认知测试范式及其规则设计
为突破这一瓶颈,Dr. Fink借鉴发展心理学中通过婴儿注视时间测量惊讶反应的方法(Baillargeon, Dev. Psychol., 1987),将小鼠的嗅探行为类比为啮齿类的“朝向反应”。团队在笼壁安装气味端口,小鼠自愿探鼻即触发中性气味释放,无任务指令和奖励。实验核心逻辑是“设定规则—打破规则”:先让小鼠习得统计规律,再突然违反,以“惊诧探鼻爆发”(surprise-driven poking burst)作为认知状态的行为读出。团队据此逐一测试了四个认知模块:替换或移除气味检验“外面有什么”、互换端口位置检验“它在哪里”、改变出现概率检验“数量有多少”、打乱固定序列或拆散气味组合检验“相互如何关联”。所有测试中,规则被打破后小鼠均表现出显著的探鼻爆发,表明其仅凭自由探索便自发建立了对事物身份、空间位置、概率分布乃至抽象结构关系的内在表征。
Dr. Fink随后介绍了团队开发的超稳定慢性电生理系统——连续记录长达40天,探针漂移方差仅约2.5微米,波形高度一致。这种连续观测能力将使他们得以回答调谐变化与连接重组孰先孰后的因果问题。团队已观察到突触在数周尺度上的动态形成与消失,意味着他们即将能在活体哺乳动物中直接测量突触学习规则——正如Kandel在海兔中的开创性工作(Kandel, Science, 2001),但此次是在哺乳动物大脑中实现。
在Dr. Fink的报告结束后,听众就“无气味”测试的解释、学习时间尺度及与“潜在抑制”效应的关系等提问。Dr. Fink回应道,“无气味”条件下的反应反映的是预期落空而非单纯新奇朝向;稳健学习效果通常在约一周后出现;潜在抑制与底层感知优化分属不同层级,两者并行不悖。
总而言之,本次报告揭示了一种非赫布型的知觉学习网络机制(Fink et al., bioRxiv, 2025):经验依赖的连接重组使对熟悉刺激高度选择性的抑制性神经元获得丰富连接,而非选择性者连接稀少。仅此一条布线规则便足以增大抑制性输入在不同刺激间的方差、提升群体响应维度、增强辨别能力——无需信度分配,不改变整体抑制水平,仅需反复接触即可使响应最为差异化的抑制性神经元获得更大的网络控制权。Dyad活体突触推断方法与超稳定慢性记录系统的结合,为在活体哺乳动物中纵向追踪经验如何重塑脑网络连接提供了关键实验能力。
参考文献
1. Schoonover, C.E., Ohashi, S.N., Axel, R., & Fink, A.J.P. (2021). Representational drift in primary olfactory cortex. Nature, 594(7864), 541–546.
两位报告人关于梨状皮层表征漂移的代表性合作成果,也是本次报告问题意识的直接起点。
2. Fink, A.J.P.*, Muscinelli, S.P.*, Wang, S., Hogan, M.I., English, D.F., Axel, R., Litwin-Kumar, A., & Schoonover, C.E.* (2025). Experience-dependent reorganization of inhibitory neuron synaptic connectivity. bioRxiv [Preprint]. doi: 10.1101/2025.01.16.633450.
本次报告的核心论文,提出Dyad方法并揭示抑制性神经元连接的非赫布型重组机制。
3. Steinmetz, N.A., et al. (2021). Neuropixels 2.0: A miniaturized high-density probe for stable, long-term brain recordings. Science, 372(6539).
Neuropixels 2.0技术论文,是本次大规模电生理记录的核心方法基础。
4. English, D.F., et al. (2017). Pyramidal Cell-Interneuron Circuit Architecture and Dynamics in Hippocampal Networks. Neuron, 96(2), 505–520.e7.
提供活体单突触连接基准数据集,用于Dyad方法验证。
5. Aronson, L.R. (1951). Orientation and jumping behavior in the gobiid fish Bathygobius soporator. American Museum Novitates, 1486, 1–22.
皱鳃鰕虎鱼自由探索与精准跳跃行为的经典研究,是报告引入无强化学习的案例来源。
6. Gibson, J.J. & Gibson, E.J. (1955). Perceptual learning: Differentiation or enrichment? Psychological Review, 62(1), 32–41.
知觉学习经典理论文献,是报告讨论经验如何提升辨别能力的理论基础。
7. Fink, A.J.P., Hogan, M., & Schoonover, C.E. (2024). Olfactory investigation in the home cage. Neurobiology of Learning and Memory, 213, 107951.
建立家笼自由嗅觉探索范式,是气味熟悉化实验的方法基础。
8. Barthó, P., et al. (2004). Characterization of Neocortical Principal Cells and Interneurons by Network Interactions and Extracellular Features. Journal of Neurophysiology, 92(1), 600–608.
经典的胞外记录神经元分类方法,是区分兴奋性与抑制性神经元的重要依据。
9. Ko, H., et al. (2011). Functional specificity of local synaptic connections in neocortical networks. Nature, 473(7345), 87–91.
提出“相似者连接”现象,是报告检验赫布型连接假说的重要参照。
10. Hebb, D.O. (1949). The Organization of Behavior: A Neuropsychological Theory. Wiley, New York.
提出赫布学习规则,是本次报告进行理论对比的经典框架。
11. Pavlov, I.P. (1927). Conditioned Reflexes: An Investigation of the Physiological Activity of the Cerebral Cortex. Oxford University Press, London.
经典条件反射理论文献,也是报告讨论定向反应的历史来源。
12. Baillargeon, R. (1987). Object permanence in 3½- and 4½-month-old infants. Developmental Psychology, 23(5), 655–664.
“违反预期”范式经典研究,是Dr. Fink行为设计的重要启发来源。
13. Kandel, E.R. (2001). The molecular biology of memory storage: A dialogue between genes and synapses. Science, 294(5544), 1030–1038.
总结突触学习规则研究的经典工作,是报告中长期追踪目标的参照。
14. Lubow, R.E. & Moore, A.U. (1959). Latent inhibition: The effect of nonreinforced pre-exposure to the conditional stimulus. Journal of Comparative and Physiological Psychology, 52(4), 415–419.
潜在抑制现象的经典研究,对应问答环节中的相关讨论。
撰稿人:张梦佳


