北京脑科学与类脑研究所 TIMSTOF SCP离子淌度飞行时间质谱仪升级单一来源采购公示
一、项目信息
采购人:北京脑科学与类脑研究所
项目名称:TIMSTOF SCP离子淌度飞行时间质谱仪升级
拟采购的货物或服务的说明:采购现有TIMSTOF SCP离子淌度飞行时间质谱仪的升级套件一套。
拟采购的货物或服务的预算金额:250万元人民币
采用单一来源采购方式的原因及说明:北京脑科学与类脑研究所于2022年购入了1台布鲁克公司生产的TIMSTOF SCP离子淌度飞行时间质谱仪,用于开展单细胞蛋白质组学和空间蛋白质组学等微量样品的蛋白质组学技术服务。近期,我所科研项目对单细胞蛋白质组学和空间蛋白质组学分析的灵敏度和分析检测通量有了更高要求,现有质谱仪的性能难以满足现阶段以及未来研究的需要。布鲁克公司于2025年初推出了专门针对该型号质谱仪的升级套件,对仪器的离子源、离子淌度池和数模转换器等核心部件进行了升级,该升级套件无法从其他供应商处获得;且升级过程中涉及备件的安装、仪器调试、软硬件匹配,以及维修服务也需要制造商布鲁克公司支持才能实现。根据《中华人民共和国政府采购法》第三十一条第(一)款“只能从唯一供应商处采购”的规定,北京一卓健康科技有限公司是布鲁克公司在北京地区唯一授权代理商,因此拟采用单一来源采购方式从北京一卓健康科技有限公司采购一套布鲁克公司的 TIMSTOF SCP 质谱仪的升级套件。
二、拟定供应商信息
名称:北京一卓健康科技有限公司
地址:北京市朝阳区光华路7号9层1012
三、公示期限
2025年6月11日至2025年6月18日
四、其他补充事宜:
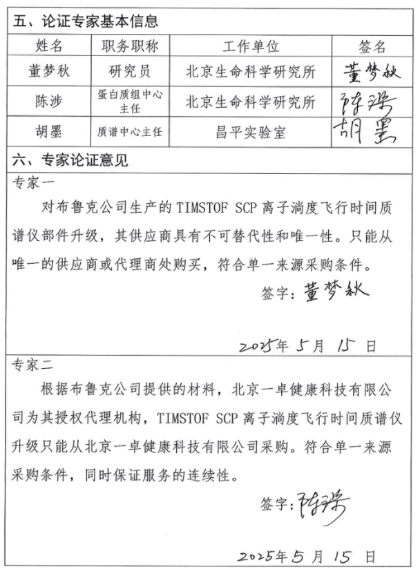
1.专家论证意见及专家姓名、工作单位、职称等信息详见附件。
2.本公示在中国财经报网发布。
五、联系方式
1.采购人
联 系 人:设备管理部
联系地址:北京市昌平区中关村生命科学园医科路9号院3号楼
联系电话:010-81912615
2.财政部门
联 系 人:北京市财政局采购处
联系地址:北京市通州区承安路 3 号
联系电话:010-55592405
3.采购代理机构(如有)
联 系 人: /
联系地址: /
联系电话: /
六、附件
《单一来源采购可行性论证报告》





